

校属各单位、各部门:
为做好我校国家社科基金(含艺术学项目)、教育部人文社科、全国教育科学规划等课题申报组织工作,提高项目申报质量,从即日起开展2026年度国家社科基金项目和教育部人文社科项目预申报工作。请各单位负责人和相关研究人员高度重视,认真作好动员、组织、申报工作。现将项目申报的有关事宜通知如下:
一、预申报对象
(一)各二级学院(单位)全面梳理具备申报项目条件的教师名单,充分了解教师目前的科研情况,进行针对性组织动员。原则上要求,具备申报资格的人员要做到应报尽报。职能部门人员请按照学科到对应二级学院参加评审。
(二)以往申请国家社科基金项目、教育部人文社科项目而未获准的人员,认真分析、修改申请书的内容,继续申请。
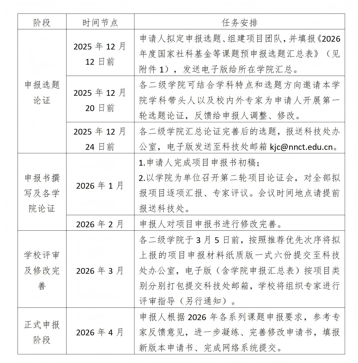
二、预申报时间安排
三、其他要求说明
(一)鼓励申请者自己联系专家修改申请书,特别是国家社科基金项目的通讯评审专家及会评专家。
(二)本通知的内容及相关要求均在参考往年申报通知的基础上而拟定,仅作本次预申报使用,2026年度最终申报条件及要求以2026年项目申报公告为准。科技处待全国社科工作办和教育部、全国教育科学规划办的通知出来后另行下达。
其他未尽事宜,请咨询科技处,联系人:刘老师
附录:
1.2025年国家社会科学基金年度项目申报公告:
http://www.nopss.gov.cn/n1/2025/0324/c431027-40445651.html
2.2025年国家社科基金艺术学年度项目申报公告:
https://zwgk.mct.gov.cn/zfxxgkml/kjjy/202502/t20250228_958622.html
3.教育部社科司关于2025年度教育部人文社会科学研究一般项目申报工作的通知:
http://www.moe.gov.cn/s78/A13/tongzhi/202502/t20250221_1179941.html
4.2025年全国教育科学规划年度项目申报公告:
https://onsgep.moe.edu.cn/post/view/1777
附件:
附件6:2025年度教育部人文社会科学研究一般项目申报常见问题释疑
附件10:2025年度全国教育科学规划各类项目申报常见问题答疑

官方微博

官方微信

招生就业

VR实景

IPv6

南宁校区:广西南宁市广西-东盟经济技术开发区发展大道16号
桂林校区:广西桂林市雁山区雁山镇雁山街317号
党政办公室:0771-6031550(南宁)0773-8998055(桂林) 招生就业处:0771-6031555(南宁) 0773-8998009(桂林)